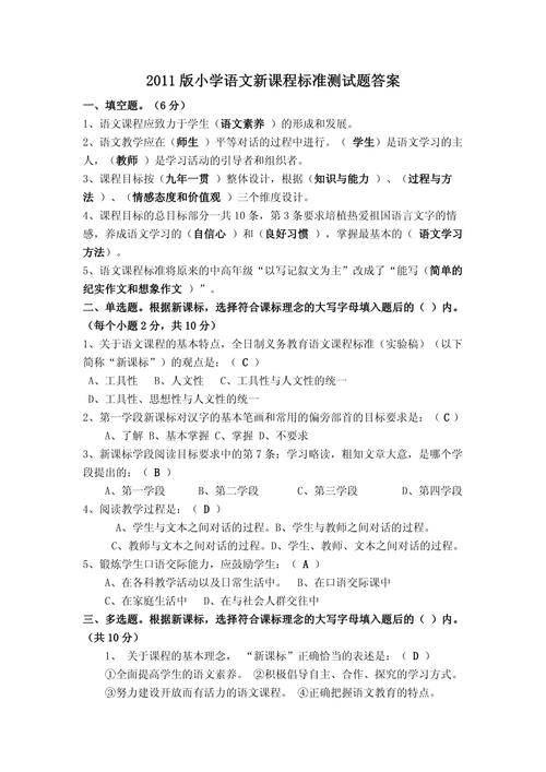
小学语文教学论模拟试题
名词解释(每题5分,共20分)

- 工具性与人文性的统一
- 阅读教学
- 习作教学
- 口语交际能力
简答题(每题10分,共30分)
- 简述《义务教育语文课程标准(2025年版)》中,小学语文课程的“核心素养”包含哪四个方面?并简要解释其内涵。
- 小学识字写字教学应遵循哪些基本原则?请至少列举三条并加以说明。
- 在阅读教学中,教师应如何引导学生进行“探究性阅读”?
论述题(每题25分,共50分)
-
请结合实例,论述在小学语文教学中如何实现“工具性与人文性的统一”,你认为当前教学中容易出现哪些偏向?应如何纠正?
-
阅读下面的教学片段,运用小学语文教学理论进行分析评价,并提出具体的改进建议。
(图片来源网络,侵删)【教学片段】 课题:《秋天》 师:同学们,今天我们学习《秋天》这篇课文,请大家自由朗读课文,圈出不认识的生字。 (学生朗读,圈生字) 师:好,现在我们来看这些生字。(PPT展示“秋、气、凉、黄、落”等字)大家跟我读:秋-qiū,气-qì…… (学生齐读) 师:很好,现在我们来分析课文结构,第一段写了什么?第二段呢?第三段呢? (学生回答,教师板书:秋天来了→景色美→丰收了) 师:请大家有感情地朗读课文,感受秋天的美。 (学生朗读,下课)
参考答案
名词解释
-
工具性与人文性的统一 这是语文课程的基本性质。工具性指语文是人们最重要的交际工具,是学习其他各门学科的基础,具有工具属性,学生通过语文学习,掌握语言文字,进行听说读写,以适应社会生活和学习需要。人文性指语文课程蕴含着丰富的人文内涵,对学生精神世界的影响是广泛而深刻的,它承载着文化传承、审美体验、情感熏陶、思想启迪等功能,语文教学不能只教语言知识,更要挖掘文本的人文价值,二者相辅相成,不可分割。
-
阅读教学 阅读教学是学生、教师、教科书编者、文本之间对话的过程,它是小学语文教学的核心环节,旨在培养学生独立阅读的能力、良好的阅读习惯和高尚的阅读品位,阅读教学不仅要让学生读懂课文内容,理解词句含义,更要引导他们学习阅读方法(如默读、精读、略读、浏览等),掌握阅读策略,发展思维,体验情感,并从中汲取精神营养。
(图片来源网络,侵删) -
习作教学 习作教学是引导学生运用语言文字进行书面表达的教学活动,其核心目标是培养学生的书面表达能力和书面交流能力,它不仅仅是教学生“写文章”,更是一个激发学生表达欲望、指导学生观察生活、积累素材、构思立意、谋篇布局、遣词造句、修改润色的综合性过程,是学生认识世界、发展思维、进行自我表达的重要途径。
-
口语交际能力 口语交际能力是指运用普通话进行倾听、表达和交流的能力,在特定的语言情境中实现有效沟通的能力,它不等同于“说话”,而是听与说的有机结合,强调在互动中传递信息、交流思想、表达情感,它要求学生具备文明、得体地进行人际沟通的能力,是现代社会公民必备的核心素养之一。
简答题
-
《义务教育语文课程标准(2025年版)》中,小学语文课程的“核心素养”包含哪四个方面?并简要解释其内涵。 小学语文课程的核心素养包括四个方面:
- 文化自信: 是指学生认同中华文化,对中华文化的生命力有坚定信心,并能够在语言文字的学习、运用过程中,继承和弘扬中华优秀传统文化、革命文化和社会主义先进文化,它是一种积极的文化态度和价值认同。
- 语言运用: 是指学生在丰富的语言实践中,通过主动的积累、梳理和整合,形成个体语言经验,能在具体情境中有效运用国家通用语言文字进行交流沟通的能力,它强调语言的实践性和情境性。
- 思维能力: 是指学生在语文学习过程中的联想想象、分析比较、归纳判断等思维方法,以及逻辑思维、辩证思维、创造思维等思维能力的发展,它要求语言学习与思维训练紧密结合。
- 审美创造: 是指学生通过感受、理解、欣赏、评价语言文字及作品,获得丰富的审美体验,初步具备表现美、创造美的能力,它体现在对语言形式美、内容美、意境美的感知和创造上。
-
小学识字写字教学应遵循哪些基本原则?请至少列举三条并加以说明。
- 识字与写字相结合,打好写字基础。 识字是阅读的基础,写字是识字巩固的重要手段,在识字教学中,要注重指导学生掌握汉字的笔画、笔顺和间架结构,将识字过程与写字训练紧密结合,做到“识写分流,多识少写”,但写的字必须写好、写规范,为后续的书面表达打下坚实基础。
- 遵循儿童认知规律,激发识字兴趣。 小学生的认知特点是形象思维为主,识字教学应采用直观、形象、生动的方法,如利用图画、实物、动作、谜语、故事、游戏等,将抽象的汉字符号与具体的事物联系起来,激发学生的学习兴趣和主动性,变“要我学”为“我要学”。
- 注重识字方法的指导,培养独立识字能力。 教师不能仅仅满足于教会学生认读多少字,更要教会他们识字的方法,教给学生运用“象形、指事、会意、形声”等造字法来识记汉字;鼓励他们运用“加一加、减一减、换一换”等熟字加减法;引导他们学会查字典,培养利用工具书独立识字的能力,为终身学习做准备。
-
在阅读教学中,教师应如何引导学生进行“探究性阅读”? 探究性阅读是指学生在教师引导下,围绕文本中的重点、难点或疑点,自主发现问题、探究问题、解决问题的阅读方式,引导学生进行探究性阅读,可以从以下几个方面入手:
- 创设问题情境,激发探究欲望。 教师要善于抓住文本的关键处、矛盾处、空白处,设计具有启发性和挑战性的“主问题”或“问题链”,引导学生从被动接受转为主动探究。
- 鼓励自主质疑,培养问题意识。 给学生充足的阅读时间和空间,鼓励他们边读边思,大胆提出自己的疑问,无论是关于字词句的理解,还是对人物、情节、主旨的思考,都应予以肯定和保护,培养他们“不唯书、不唯上”的批判性思维。
- 组织合作探究,促进思维碰撞。 将学生分成小组,针对他们提出的问题进行合作探究,通过讨论、辩论、交流等方式,让学生分享观点,相互启发,在思想的碰撞中深化对文本的理解,学会从不同角度看待问题。
- 引导联系拓展,实现迁移运用。 探究不能仅限于文本本身,教师应引导学生将文本内容与自己的生活经验、社会现实或其他学科知识联系起来,进行拓展性阅读和思考,从而实现知识的迁移和能力的提升,真正将阅读所得内化为自己的素养。
论述题
-
请结合实例,论述在小学语文教学中如何实现“工具性与人文性的统一”,你认为当前教学中容易出现哪些偏向?应如何纠正? 实现“工具性与人文性的统一”的策略: 语文教学是“文道统一”的过程,工具性与人文性是一个硬币的两面,应贯穿于教学始终。
- 在语言品味中渗透人文内涵。 在教学古诗《静夜思》时,不能仅仅停留在解释“床前明月光,疑是地上霜”的字面意思(工具性),更要引导学生通过想象诗人当时的情境,体会“举头望明月,低头思故乡”所蕴含的深沉的思乡之情(人文性),通过品味“举”和“低”这两个动作,感受诗人的情感波澜,实现了语言形式与思想情感的统一。
- 中掌握语言规律。 在教学《富饶的西沙群岛》时,学生在理解西沙群岛“风景优美,物产丰富”这一人文主题的同时,教师应引导他们关注作者是如何运用“有的……有的……有的……”等句式,以及“五光十色”、“瑰丽无比”等词语来具体描写的,学生在感受美的同时,也学习到了如何用语言来表现美,掌握了表达的技巧。
- 在情感体验中提升语言能力。 在进行习作教学“我的妈妈”时,教师不应只教学生如何运用外貌、动作、语言描写(工具性),更要通过分享故事、讨论交流,激发学生对妈妈的爱与感激之情(人文性),有了真挚的情感,学生写出的文字才会充满温度和力量,语言表达也因此得到升华。
当前教学中容易出现的偏向及纠正方法:
- 重“工具性”,轻“人文性”。 表现为过分强调字、词、句、篇的知识点和技能训练,如搞大量的机械抄写、繁琐的语法分析,把语文课上成“习题课”或“语法课”,课堂气氛沉闷,学生感到枯燥乏味,失去了对语文学习的兴趣和对文本的审美体验。 纠正方法: 教师要转变观念,树立“大语文”观,在备课时,不仅要备知识点,更要深入挖掘文本的人文价值,在教学中,创设情境,引导学生与文本对话,鼓励他们发表独特的感受和见解,让课堂充满人文关怀和思辨色彩。
- 重“人文性”,轻“工具性”。 表现为过度强调情感体验和价值引领,课堂上充满了“泛人文”的讨论,但对语言文字本身的训练却有所忽视,学生可能“感动”了,但语言基本功不扎实,出现“有口难言”或“言不达意”的情况。 纠正方法: 坚守语文本位,做到“文以载道,道以文显”,在引导学生感悟人文内涵的同时,必须扎扎实实地进行语言文字训练,要抓住关键词句,品味语言妙处,学习表达方式,让学生在感悟“道”的过程中,切实掌握“文”的运用能力,做到“得意又得言”。
-
阅读下面的教学片段,运用小学语文教学理论进行分析评价,并提出具体的改进建议。 【教学片段分析评价】 这个教学片段存在一些明显的问题,主要体现在以下几个方面:
- 教学模式僵化,缺乏新意。 整个教学流程遵循“读课文→学生字→析结构→有感情读”的固定模式,是一种典型的“知识传授型”教学,教师主导性过强,学生始终处于被动接受状态,课堂缺乏活力和探究性。
- 教学环节浅表化,未能深入文本。
- 识字教学环节: 教师采用“领读-跟读”的单一方式,缺乏识字方法的指导和趣味性设计,学生只是机械地记忆读音,没有与字形、字义建立有效联系,识字效率低,难以形成独立识字能力。
- 课文分析环节: 教师用“三段论”概括了课文结构,但这只是对课文内容的简单梳理,而非深度的阅读理解,学生没有机会去品味语言、感受意境、体会情感,阅读停留在“知道写了什么”的浅层次,而“怎么写的”和“为什么这么写”则被完全忽略了。
- 朗读指导环节: “有感情地朗读”是一个模糊的要求,教师没有进行任何具体的指导,如通过范读、品味关键词句、想象画面等方式来引导学生如何读出感情,学生可能只是“喊”课文,而非真正地“读”课文。
- 目标达成度低,核心素养培养缺失。 整堂课下来,学生可能记住了几个生字,知道了课文大意,但对秋天的美缺乏真切的感受,语言能力、思维能力、审美创造能力没有得到有效发展,与新课标提出的核心素养目标相去甚远。
【具体改进建议】 为了让这堂课更生动、更有效,可以从以下几个方面进行改进:
- 创设情境,激发兴趣。 上课伊始,可以通过播放秋天的图片、视频,或播放带有秋日风声、落叶声的音频,将学生带入秋天的意境中,提问:“同学们,你们眼中的秋天是什么样子的?”从学生的生活经验入手,自然地引入课题。
- 优化识字教学,增强趣味性。 将生字融入具体的语境中。
- 随文识字: 在学生自由朗读后,让他们说说“课文中描写了秋天哪些景物?”(如“天气”、“树叶”、“大雁”等),随机出示并学习相关生字。
- 趣味识字: 利用汉字特点,如“秋”可以拆解为“禾”和“火”,想象“禾苗成熟,田野像火一样”;“落”可以结合动作演示,还可以通过“开火车”、“摘苹果”等游戏巩固识字。
- 设计主问题,引导探究性阅读。 抛弃分段概括的旧模式,设计一个统领性的主问题,如:“作者笔下的秋天美在哪里?你是从哪些词句中感受到的?”
- 精读品悟: 引导学生围绕这个问题,再读课文,划出关键词句,学习“天气凉了,树叶黄了,一片片叶子从树上落下来。”可以提问:“一片片叶子落下来”和“一片叶子落下来”有什么不同?(体会“一片片”说明叶子很多,是秋天的一个景象),通过换词、比较、想象等方式,让学生真正品味语言,感受秋天的静态美。
- 合作探究: 让学生小组讨论,找出文中描写秋天美的句子,并说说自己的感受,鼓励学生大胆想象,用自己的话描述画面。
- 加强朗读指导,以读促悟。 朗读不应是课堂的“点缀”,而应是贯穿始终的主线。
- 范读引路: 教师进行声情并茂的范读,或播放名家朗读录音,给学生直观的感知。
- 品味读: 找出最能表现秋天美的句子,指导学生读出节奏和韵味,读“一片片叶子从树上落下来”时,可以读得轻柔、舒缓,仿佛看到叶子飘落的姿态。
- 想象读: 引导学生闭上眼睛,想象秋天的画面,带着自己的感受去读,读出对秋天的喜爱之情。
- 拓展延伸,迁移运用。 课的最后,可以设计一个小练笔:“学习了《秋天》,你也来当小诗人,写一两句话赞美你眼中的秋天吧!”或者让学生画一幅秋天的画,并配上几句话,这样既巩固了所学,又实现了从阅读到表达的迁移,培养了学生的审美创造和语言运用能力。
