山西幼师要求普通话等级是幼儿教育行业从业人员资格认证的重要标准之一,这一要求不仅体现了国家对语言规范化工作的重视,更是保障幼儿语言能力发展、提升教育质量的关键举措,普通话作为国家通用语言,在幼儿园教育中承担着启蒙幼儿语言表达、培养沟通能力的重要作用,对幼师的普通话水平进行科学、规范的等级划分和考核,具有极强的现实必要性和实践指导意义。

从政策层面来看,根据国家教育部《教师资格条例》及《普通话水平测试管理规定》的相关要求,幼儿教师资格认定对普通话等级有明确标准,山西省作为教育大省,严格遵循国家统一规定,并结合地方教育实际,对幼师普通话等级提出了具体要求,通常情况下,申请幼儿园教师资格的人员,普通话水平测试需达到二级甲等及以上标准,这一标准要求应试者发音标准、语调自然、表达流畅,能准确运用普通话进行教学和日常交流,确保在幼儿教育过程中语言的规范性和示范性,值得注意的是,部分地区的示范性幼儿园或省级重点幼儿园可能会在此基础上适当提高要求,明确要求幼师普通话水平达到一级乙等,以更好地发挥语言示范作用,带动区域内幼儿语言教育质量的提升。
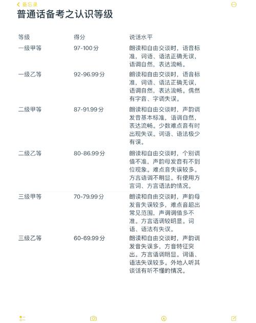
普通话等级测试的内容和形式也直接关系到幼师的语言能力培养方向,普通话水平测试分为四个部分:读单音节字词、读多音节词语、朗读短文及命题说话,这四个部分全面考察应试者的语音、词汇、语法及语言表达能力,对于幼师而言,测试中的“命题说话”环节尤为重要,因为该环节要求应试者围绕特定话题进行即兴表达,能够真实反映其在模拟教学场景中的语言组织能力和临场发挥水平,幼儿园教育的对象是3-6岁的幼儿,这一阶段的幼儿正处于语言发展的关键期,幼师的发音是否标准、语言是否生动、表达是否符合幼儿的认知特点,直接影响幼儿的语言模仿和学习效果,在讲故事、组织游戏活动或进行日常交流时,幼师需要使用清晰、准确、富有感染力的普通话,引导幼儿正确发音、理解词义、培养语感,这对其普通话水平提出了更高要求。
从实际教学需求分析,幼师的普通话能力直接关系到教学质量和幼儿的语言发展,标准的普通话是幼儿语言学习的“活教材”,幼儿具有极强的模仿能力,幼师的语音语调会成为他们模仿的对象,如果幼师存在方言口音、发音错误或表达不清,幼儿可能会在潜移默化中形成不良的语言习惯,甚至影响后续的语言学习和社交能力,部分地区的方言中存在平翘舌不分、声调不准等问题,若幼师未能有效规避,幼儿在模仿后可能出现“zh、ch、sh”与“z、c、s”混淆的情况,这对他们未来的语文学习和普通话推广都会造成障碍,流畅的普通话是开展教学活动的“基础工具”,幼儿园的一日生活包括教学活动、游戏互动、生活照料等多个环节,幼师需要通过普通话向幼儿传递知识、提出要求、引导互动,在开展语言活动时,幼师需要用生动形象的语言讲述故事、引导幼儿复述和表达;在组织户外活动时,需要用清晰简洁的指令确保幼儿理解和遵守规则,这些教学场景都要求幼师具备扎实的普通话功底,能够灵活运用语言技巧,激发幼儿的学习兴趣和参与热情。
山西省还针对幼师普通话能力提升建立了完善的培训和考核机制,在幼师资格认定前,各地教育局会组织普通话水平测试,确保符合等级标准的人员进入教师队伍,对于已入职的幼师,部分幼儿园会定期开展普通话专项培训,邀请语言专家进行指导,重点纠正发音问题、提升语言表达的艺术性,幼儿园内部也会通过“公开课评比”“故事演讲比赛”等活动,为幼师提供展示和锻炼普通话能力的平台,形成“以赛促学、以学促用”的良好氛围,这些措施不仅保障了幼师队伍的普通话水平,也推动了幼儿教育语言环境的规范化建设。

值得注意的是,随着教育理念的更新,对幼师普通话能力的要求也在不断深化,除了传统的“发音标准”外,现代幼儿教育更强调幼师的语言亲和力、互动性和教育性,在与幼儿交流时,幼师需要使用儿童化的语言,避免使用过于复杂的词汇或抽象的表达;在倾听幼儿发言时,需要用标准的普通话进行回应和纠正,帮助幼儿建立正确的语言认知,这些“软性”要求虽然没有明确写入等级标准,却是衡量幼师语言教育能力的重要指标,需要幼师在实践中不断探索和提升。
山西省对幼师普通话等级的要求,是基于国家政策规范、幼儿语言发展规律及教育教学实际需求而制定的科学标准,这一标准不仅为幼师的专业素养设定了“门槛”,更为幼儿的语言启蒙和教育质量提供了“保障”,作为幼师,应充分认识到普通话能力的重要性,主动参与培训和练习,不断提升自身的语言素养,为幼儿营造一个规范、生动、富有感染力的语言学习环境,助力幼儿在语言的黄金期打下坚实的基础。
相关问答FAQs
Q1:山西幼师普通话等级必须达到二级甲等吗?有没有例外情况?
A:根据山西省教师资格认定政策,申请幼儿园教师资格的人员普通话水平原则上需达到二级甲等及以上,但存在例外情况:对于部分方言复杂地区或少数民族自治县的申请者,经当地教育局审核批准,普通话等级要求可放宽至二级乙等(需在申请时提供相关证明材料),即使放宽至二级乙等,幼师在日常教学中仍需持续提升普通话水平,确保教学语言的规范性。
Q2:如果幼师普通话等级未达标,有什么补救措施?
A:若幼师普通话等级未达到二级甲等标准,可通过以下方式补救:一是报名参加普通话水平测试培训班,系统学习发音技巧和表达方法,提升测试成绩;二是利用“学习强国”“国家通用语言文字学习平台”等线上资源进行自主练习,重点纠正方言口音和发音难点;三是在幼儿园内部申请“语言帮扶”,由普通话水平达一级乙等的教师进行一对一指导,通过针对性练习,多数幼师可在3-6个月内达到等级要求。

